
考試用具要求:①鉛筆和炭筆不得使用黑色以外的其他顏色;②8開素描紙要求:180克,漂白色、細紋,尺寸27CMX39CM,不得有顏色,不得出現暗紋、邊框、界格、品牌標印、折痕等標記,長寬尺寸誤差不得大于1厘米;③畫板、畫架須干凈整潔,無任何圖文;④考生不得使用規定以外的考試用具。
考試作答要求:須符合《四川美術學院本科招生網絡遠程初試答題規范》各項要求,考前另行發布。
第二部分 復試

一、造型類考試說明
(一)考試科目一:素描(滿分:150分)
1.考查目標和要求:考查考生對所描繪對象的整體造型、比例、透視、結構、體積、空間、質感等方面的觀察、認識、理解和表現能力。
2.考查范圍:人物頭像。考查方式:寫生。
3.畫幅:8開。
4.考試時間:3小時
5.考生須自備的工具材料:
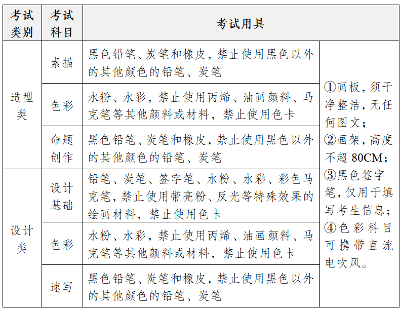
①黑色鉛筆、炭筆和橡皮,禁止使用黑色以外的其他顏色的鉛筆、炭筆;
②畫板、畫架,畫架高度不得超過80CM。
6.評判標準:
①構圖合理、造型準確、比例及形體結構、透視關系準確,具有一定的表現能力和細節刻畫能力;
②畫面完整,主次關系和黑、白、灰關系處理得當,畫面具有空間感、體積感和質感,工具材料運用熟練;
③符合《答題規范》各項要求。
(二)考試科目二:色彩(滿分:150分)
1.考查目標和要求:考查考生對色彩基本規律的認識和把握,對色調、色彩關系的正確認識,以及運用色彩塑造形體的能力和藝術表現力。
2.考查范圍:靜物。考查方式:寫生、默寫、提供圖片(物品),文字描述,以及多種方式的結合。
3.畫幅:8開。
4.考試時間:3小時。
5.考生須自備的工具材料:
①水粉、水彩,禁止使用丙烯、油畫顏料、馬克筆等其他顏料或材料,禁止使用色卡;
②畫板、畫架,畫架高度不得超過80CM。
6.評判標準:
①色調明確,色彩關系得當,能較好地掌握色彩的冷暖、節奏及互補的規律并加以運用;
②構圖合理,畫面完整,能用色彩塑造形體并有較強的刻畫能力和表現能力;
③符合《答題規范》各項要求。
(三)考試科目三:命題創作(滿分:150分)
1.考查目標和要求:考查考生根據試題提供的素材和要求,提取相關信息,進行創意構思,靈活運用具象繪畫為主的藝術語言表現主題創意、人物組合、場景組合的綜合能力。
2.考查范圍:根據試題要求完成相應的構圖構思與人物動態組合、場景組織的繪畫創作。考查方式:寫生、默寫、提供圖片,以及多種方式的結合。
3.畫幅:8開。
4.考試時間:1小時。
5.考生須自備的工具材料:
①黑色鉛筆、炭筆和橡皮,禁止使用黑色以外的其他顏色的鉛筆、炭筆;
②畫板、畫架,畫架高度不得超過80CM。
6.評判標準:
①畫面內容必須符合試題要求,按給定的元素和主題進行繪畫創作,不偏題;
②畫面完整,構圖合理,創意新穎,主次關系處理協調,繪畫表現力強;
③畫面組合及節奏得當,畫面生動自然、比例結構準確、造型富有美感;
④符合《答題規范》各項要求。
二、設計類考試說明
(一)考試科目一:設計基礎(滿分:150分)
1.考查目標和要求:考查考生對日常生活、傳統與當代文化、科技與未來等的感知力和認知力,能夠針對特定主題并以給定元素或關鍵詞作為創意和表達的主體,呈現在設計創意、形式構成和視覺表現等方面的基本審美和綜合素養,體現一定的設計思維與創新意識。
2.考查范圍:主題文本、文化符號、生活物件或圖形元素。
3.畫幅:8開。
4.考試時間:2.5小時。
5.考生須自備的工具材料:
①鉛筆、炭筆、簽字筆、水粉、水彩、彩色馬克筆,禁止使用帶亮粉、反光等特殊效果的繪畫材料,禁止使用色卡;
②畫板、畫架,畫架高度不得超過80CM。
6.評判標準:
①準確理解主題進行設計創作,不偏題跑題,以給定元素作為畫面主體,創意新穎獨特,具有豐富的想象力;
②構圖完整,圖形與色彩、平面與空間、具象與抽象等關系組織合理,畫面的主次、疏密、節奏等關系把握得當;
③表現手法豐富且適宜,能夠呈現一定的視覺風格、形式語言和藝術審美;
④符合《答題規范》各項要求。
(二)考試科目二:色彩(滿分:150分)
1.考查目標和要求:考查考生對色彩基本規律的認識和把握,對色調、色彩關系的正確認識,以及運用色彩塑造形體的能力和藝術表現力。
2.考查范圍:靜物。考查方式:寫生、默寫、提供圖片(物品),文字描述,以及多種方式的結合。
3.畫幅:8開。
4.考試時間:3小時。
5.考生須自備的工具材料:
①水粉、水彩,禁止使用丙烯、油畫顏料、馬克筆等其他顏料或材料,禁止使用色卡;
②畫板、畫架,畫架高度不得超過80CM。
6.評判標準:
①色調明確,色彩關系得當,能較好地掌握色彩的冷暖、節奏及互補的規律并加以運用;
②構圖合理,畫面完整,能用色彩塑造形體并有較強的刻畫能力和表現能力;
③符合《答題規范》各項要求。
(三)考試科目三:速寫(滿分:150分)
1.考查目標和要求:主要考查考生運用線的基礎造型能力,表達對人物行為動作、物品形態及使用場景的理解與解析能力,并兼顧畫面表現力和審美力。
2.考查范圍:人物動態、物品和場景組合。
3.畫幅:8開。
4.考試時間:1小時。
5.考生須自備的工具材料:
①黑色鉛筆、炭筆和橡皮,禁止使用黑色以外的其他顏色的鉛筆、炭筆;
②畫板、畫架,畫架高度不得超過80CM。
6.評判標準:
①對人物動作行為較為準確的理解能力和記錄能力;
②人物動態造型和行為特征明晰,形體比例、結構及透視準確;
③線條的概括能力和表現力,并具備一定的造型美感和表現技巧;
④構圖合理,具有主動整合物像形態的畫面組織和構成能力;
⑤符合《答題規范》各項要求。
三、答題規范
(一)考生須嚴格按規定自備考試用具,禁止使用規定以外的考試用具,各科目可自備考試用具如下:

(二)考生不得使用圖釘、工字釘等打孔物固定答題卷,只能使用美紋紙膠帶,沿答題卷邊緣一周1厘米以內粘貼固定答題卷,答題卷其他地方一律不得粘貼膠帶或留下粘貼膠帶的痕跡。
(三)豎構圖作畫須保持答題卷信息條在上方,橫構圖作畫須保持答題卷信息條在左側,考生不得隨意改變答題卷作畫方向。
(四)考生只能在答題卷指定位置使用黑色簽字筆填寫姓名,須使用考場提供的紅色印泥在答題卷背面手印處按捺兩次右手大拇指指紋。答題卷其他任何區域不得出現考生的姓名、準考證號、指紋印或作任何記號。
(五)作畫時不得添加邊框、數字、文字、符號等試題要求以外的圖文標記,作畫過程中殘留的與考試無關的痕跡、印記等請考生自行處理干凈。
(六)不得在卷面上使用定畫液等噴劑。
(七)如出現違反《答題規范》的情況,將嚴格扣分,情節嚴重的,按違紀試卷處理。
特別提醒:考生不得將答題卷及試題帶出考場;不得將手機、智能手表、電子手環等具有通訊、儲存、拍攝等功能的電子產品帶入考點封閉區域,在考試過程中發現攜帶具有發送或者接收信息功能的設備的,將被認定為考試作弊。
學校2026年本科招生辦法和考試方案以《四川美術學院2026年全日制普通本科招生簡章》為準,學校保留因政策變更或不可抗力因素調整考試方案的權利。
掃碼關注“美術生好幫手” 即刻一鍵查詢
| 首頁 | 院校庫 | 官微入口 | 報考指南 |